Enterprises often struggle with documentation of their business processes, manual and repetitive labor related to these workflows, and in general, digitalization of how they work. ConSol CM – empowered by JointJS+ – is an enterprise process management platform with a focus on service and support processes of any kind that transfers workflows into software with the mission to enable their clients to provide delightful customized service experiences.

ConSol CM, which was built by the German company ConSol GmbH helps companies make their processes leaner, more efficient, and transparent. The company itself has been on the market for more than 30 years and has developed its position among German and international clients as a reliable partner for tailored IT services covering the entire software life cycle.
Knowing that ConSol CM has been around for some time, it comes as no surprise that the technology used in their solutions needs a refresh from time to time. This was the case of the ConSol CM Process Designer which ran on Java Web Start so clients faced some access barriers and solution creation was not as efficient as desired. The outdated environment faced not only technical challenges but left a bad impression on customers too. Hence, the company decided to build a modern web app that would make documenting and executing business processes a piece of cake.
After investing resources into the research on the best solution that would help ConSol build the solution they required, the company decided to choose JointJS+. One of the key factors that played an important role in the decision-making process was the SVG approach that JointJS advocates. Thanks to that, it was easy and straightforward for ConSol's development team to adjust the design and styling.
The canvas approach – preferred by some of the other solutions on the market – would have caused difficulties in customizing the library to their liking. As Bartek, the Senior Software Engineer at ConSol puts it: “We needed to make some tweaks like customizing the connections of the elements - our requirement was to have custom routing and sophisticated layering of connections which required logical connections spanning several physical connections. Here we could always count on JointJS+ together with their great support.”
One of the key benefits of libraries like JointJS is the time saved on in-house development. ConSol would have needed two years to develop the desired solution. With JointJS+, it took them twelve months and offered the opportunity to invest the resources elsewhere.

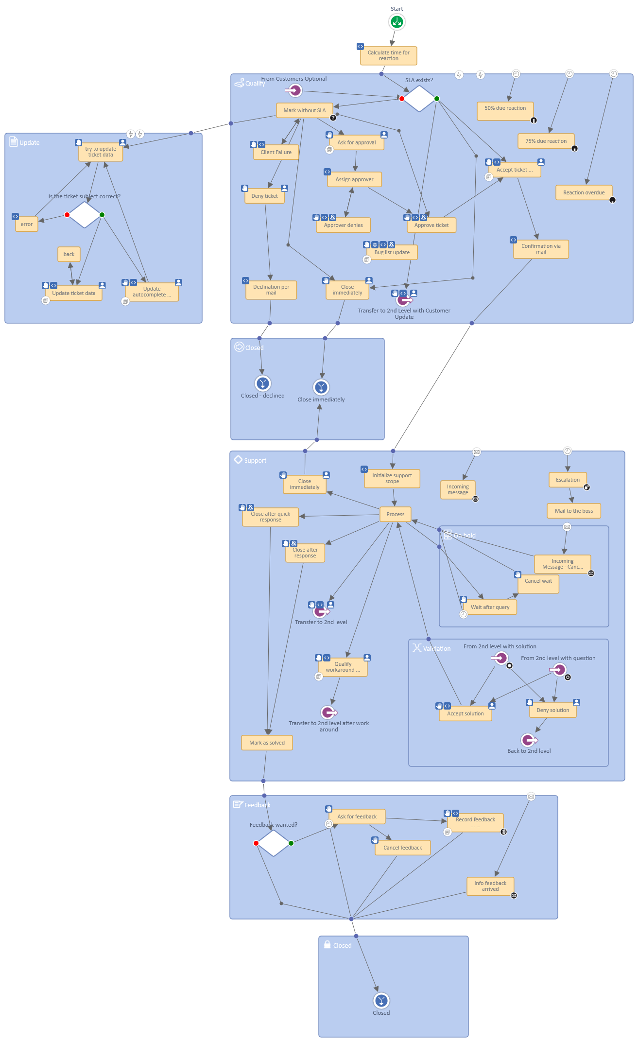
ConSol CM is meant to be one solution with unlimited possibilities. As the screenshot above shows, the ways to create workflow truly are without limits. With solutions like ConSol CM, the time of manual and repetitive tasks will soon be over.
We've spoken to Johanna, the Product Manager at ConSol responsible for the development of the new web app, about why they decided to choose a solution like JointJS+ and how they managed to succeed with it.
We had an old Java Web Start application which we wanted to replace by a modern web application. For this, we needed a diagramming library to implement our graphical workflows.
We would have continued using outdated technology, which was not easy to access for our customers. Replacing it by a modern web application would make solution creation more efficient and give a better impression on our customers.
Some of the JointJS+ alternatives seemed to be easier to use for our developers with Java background at first glance, but when we tried to implement something which did not come out of the box, it was complicated. In addition, design and styling would be hard because oftentimes it was canvas-based.
Apart from the SVG approach that I mentioned before, it was flexibility and compatibility with other technologies that influenced us most. We needed to come up with some custom solutions as not everything from JointJS+ served our purpose out of the box, but it never became a blocker for us. Also, the support was very helpful.
We have improved the productivity of our consultants by integrating workflow management into the web application which we use for configuring and administrating ConSol CM.
Leveraging existing solutions rather than building new ones from scratch helps companies save a tremendous amount of time and resources. The successful cooperation with ConSol proves that. If you build a visual application that contains a diagramming studio such as a workflow designer, BPMN, chatbot, org chart or any other, feel free to start your free 30-day trial of JointJS+.